suncitygroup太阳新城
正版化软件平台
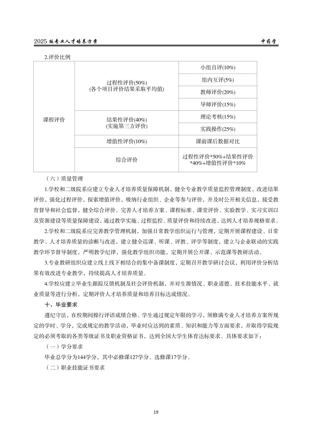
|
电子邮件系统
|
书记信箱
|
校长信箱
suncitygroup太阳新城
专业人才培养方案
主题教育
党的二十大
文明校园创建
学习强国
校情纵览
学校简介
领导致辞
学校沿革
校风校训
校徽校歌
魅力影像
办公电话
校园地图
快捷导航
机构设置
职能部门
教学院部
招生就业
招生信息网
就业信息网
成人教育
广播电视大学
继续教育学院
社会服务
三门峡市未成年人心理健康辅导中心
校园文化
职院青年
学生会
微信公众平台
学校官方微博
国际交流
图书馆
suncitygroup太阳新城
专业人才培养方案
主题教育
党的二十大
文明校园创建
学习强国
校情纵览
学校简介
领导致辞
学校沿革
校风校训
校徽校歌
魅力影像
办公电话
校园地图
快捷导航
机构设置
职能部门
教学院部
招生就业
招生信息网
就业信息网
成人教育
广播电视大学
继续教育学院
社会服务
三门峡市未成年人心理健康辅导中心
校园文化
职院青年
学生会
微信公众平台
学校官方微博
国际交流
图书馆
当前位置:
suncitygroup太阳新城
/
三年制专科
/
医护学院
/ 正文
医护学院
三年制专科
五年一贯制
三年制普通中专
中药学
发布日期:2025-09-28 供稿: 阅读数:[]
上一条:
康复治疗技术
下一条:
医学影像技术
【
关闭
】